Instance Verification Kit (IVK)
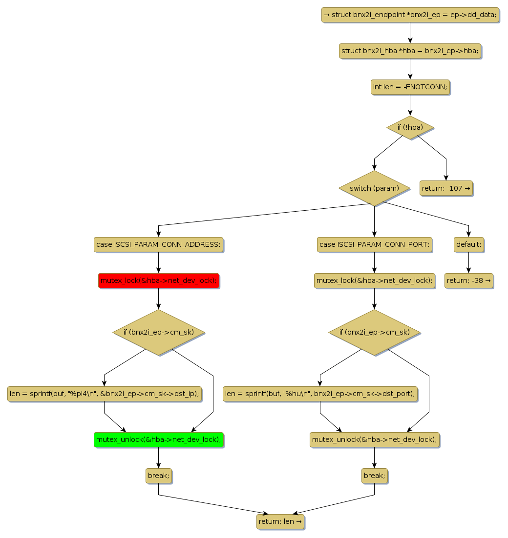
mutex lock @ [42416+31+/linux-3.19-rc1/drivers/scsi/bnx2i/bnx2i_iscsi.c]
Instance Signature: net_dev_lock
|
The Matching Pair Graph:
|
|
Function Name
|
Control Flow Graph (CFG)
|
Events Flow Graph (EFG)
|
Source Correspondence
|
|
bnx2i_ep_get_param
|
|
|
[41939+18+/linux-3.19-rc1/drivers/scsi/bnx2i/bnx2i_iscsi.c]
|